首頁
關(guān)于我們(men)
産品展(zhan)示
新聞(wen)資訊
公(gōng)司新聞(wén)
行業新(xīn)聞
信息(xī)公示
招(zhao)賢納士(shi)
聯系我(wǒ)們
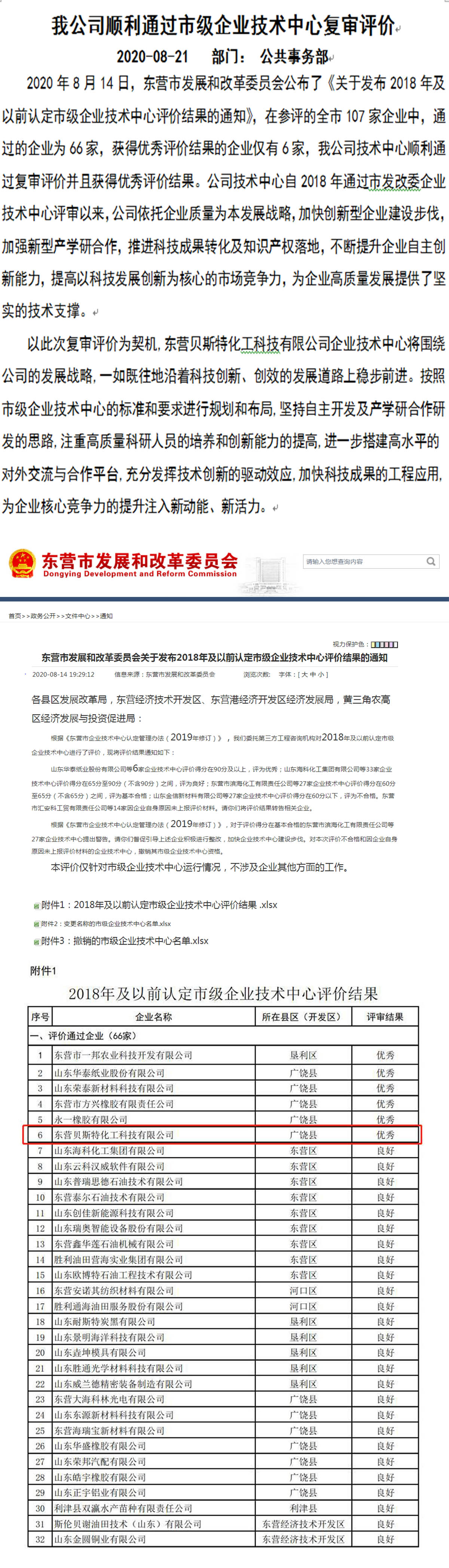
我公(gong)司順利(li)通過市(shì)級企業(yè)技術中(zhōng)心複審(shen)評價
2025-12-21
上(shang)一篇:我(wǒ)公司榮(róng)獲山東(dong)省企業(yè)優秀創(chuàng)新成果(guo)獎
下一(yī)篇:2020第二(èr)十屆中(zhōng)國國際(ji)橡膠技(jì)術展覽(lan)會
总(zong) 公 司
急(jí) 速 版
WAP 站(zhàn)
H5 版
无线(xian)端
AI 智能(neng)
3G 站
4G 站
5G 站(zhàn)
6G 站